鸿鷐御檀
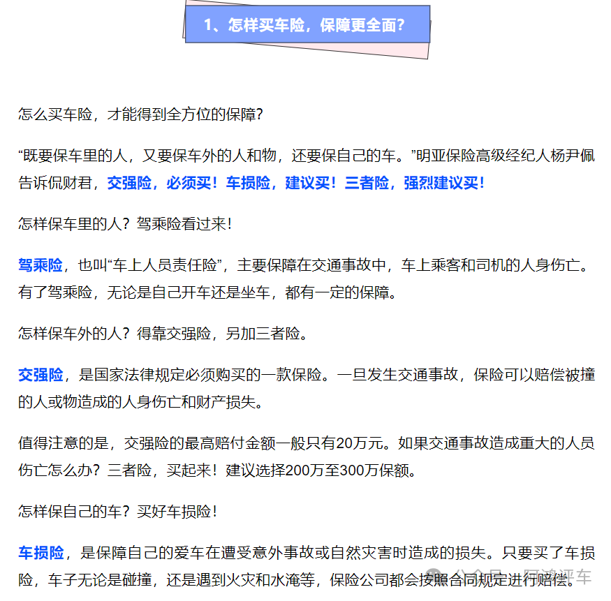
车险应该怎么买?
发布时间:2024-09-07 浏览量:35544

车险应该怎么买?

车险应该怎么买?

2、驾乘险和座位险,别再傻傻分不清!

买了驾乘险,还要买座位险吗?这是很多车主遇到的困惑。
“驾乘险和座位险不一样,被保险人、保险的种类和理赔后影响都不相同。”杨尹佩指出,驾乘险是人身意外险,通常保的都是被保人,不会影响次年续保费率;而座位险是责任保险,一般保障的是车主或车上乘车人员,理赔后会影响次年续保费率。
听起来很复杂,侃财君再用大白话为大家梳理几个关键信息点。
首先,座位险是按座位投保;而驾乘险是跟车走(保车上所有人),或跟人走(只保被保人)。
其次,座位险保障的是车辆责任导致的损害,而驾乘险保障的是车上人员的意外伤害。
再次,座位险按本车责任的比例赔付,无责任不赔付;而驾乘险无论事故责任方是谁,均按保险条款约定保额赔付。
最后,座位险每个座位可选保额1万至10万不等,每座几十到上百块;而驾乘险按所投保车或人计算,百元保费就能获得几十万保额。
一句话概括——两者并不冲突,驾乘险保额高但保得窄,座位险保额低但保得宽